Overview
This article provides a detailed explanation of the processes for unbilled/billed accounts receivable, invoicing, and recognizing revenue in Oracle Financials Cloud (OFC) for awards and contracts. It covers the accounting process after expenditures are incurred, contract events are processed in Project Portfolio Management (PPM), and how these events transition into General Ledger (GL) accounts.
Essential Information
UCSD Sponsored Awards, including Letter of Credit, Federal Sponsored Awards, Private and Local Grants, as well as certain State and Education-related funding, along with General Contracts, shall be administered in accordance with the guidelines specified below within the PPM framework.
- Revenue and Billing:
- Revenue is recorded in PPM up to the contract funding amount through the Generate Revenue schedule process.
- Billing entries are created based on the award type, either cost-reimbursable or fixed price/milestone awards.
- PPM Contract Setup in OFC:
- Bill Plan Options: PPM creates invoices based on the funding type:
- Cost Reimbursable: Invoices are created based on actual expenses.
- Amount Based (Fixed Price/Milestone): Invoices are based on pre-set amounts or agreed milestones.
- Revenue Plan Options: Revenue is recorded based on how it's earned:
- As Billed: Revenue is recognized when the invoice is created.
- As Incurred: Revenue is recognized as expenses are incurred.
- Amount Based: Revenue is recognized as Billing Events are completed.
- Accounts:
- Unbilled and Billed Accounts: Track the progression of transactions from revenue recognition to cash application.
- Example: Sponsored Awards use a matrix of subledger accounting (SLA) rules that follow specific chartstrings.

Accounting Overview
Accounting in OFC:
- Revenue Recognition Key Points:
- Cost Reimbursable Awards: Revenue is recognized based on actual expenses incurred during billing. For example, costs like supplies or labor are recognized as revenue when invoiced.
- Amount Based (Fixed Price/Milestone) Awards: Revenue is recognized when an event is created, based on agreed milestones or payment schedules, regardless of actual expenses incurred.
- Revenue Recording: Revenue is recorded at the Project Owning Organization (Financial Unit (FinU)), Fund, and Project GL level for accurate financial reporting. Note that prior to November 2024, revenue was recorded at the Contract Owning Organization (Financial Unit)
- Multi-Project Contracts: OFC allows multiple projects under a single contract to be billed and recognized individually.
- Accounts Receivable (AR) Key Points:
- Cost Reimbursable Awards: AR progresses from unbilled to billed as expenses are incurred and invoiced.
- Amount Based (Fixed Price/Milestone Awards): AR is directly linked to the invoice amount, moving from unbilled to billed when the invoice is generated.
- AR Recording: AR is recorded at the Contract Owning Organization (Financial Unit (FinU)), Fund. AR is recorded to No project at the GL level


Case 1: Cost Reimbursable Invoice
Example Project Number: 2041914
|
Date
|
Action
|
Journal Entries
|
|
02/01/20XX
|
Lab supplies purchased
|
Debit: Lab Supplies Expense Credit: Accounts Payable
|
|
02/08/20XX
|
Revenue recognized in PPM at the Event level
|
Debit: A/R Federal Grants Unbilled Credit: Federal Grants Revenue
|
|
02/08/20XX
|
Invoice created (including lab supplies purchased)
|
Debit: A/R Federal Grants Billed Credit: A/R Federal Grants Unbilled
|
|
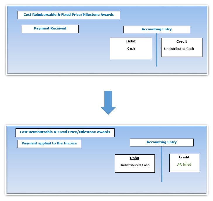
02/09/20XX
|
Cash received
|
Debit: Cash Credit: Undistributed Cash
|
|
03/01/20XX
|
Payment applied to the invoice
|
Debit: A/R Federal Grants Billed Credit: Undistributed Cash
|
|
|
Revenue Flow to General Ledger
|
Revenue flows into the General Ledger from PPM. Verification can be performed by running the General Ledger Transaction Details Report in Oracle.
|
Revenue recognized in PPM:

Invoice Created:

Cash Received:

Payment Applied to the Invoice:

Revenue Flow to the General Ledger:



Case 2: Amount Based (Fixed Price/Milestone) Invoice
Example Project Number: 2025367
|
Date
|
Action
|
Journal Entries
|
|
07/02/20XX
|
Event created (per agreement payment schedule). Revenue recognized in PPM.
|
Debit: A/R Unbilled Private Credit: Private Contracts Revenue
|
|
07/02/20XX
|
Invoice created (per agreement payment schedule)
|
Debit: A/R Adv Billed Private Credit: A/R Unbilled Private
|
|
07/22/20XX
|
Cash received
|
Debit: Cash Credit: Undistributed Cash
|
|
08/01/20XX
|
Payment applied to the invoice
|
Debit: A/R Adv Billed Private Credit: Undistributed Cash
|
| |
Revenue Flow to General Ledger
|
Revenue flows into the General Ledger from PPM. Verification can be performed by running the General Ledger Transaction Details Report in Oracle.
|
Revenue Recognized in PPM:

Invoice Created:

Cash Received:

Payment Applied to the Invoice:

Revenue Flow to the General Ledger:



Case 3: Multi-Project Contract Invoice
Example Contract Number: 377130
Projects Included:
- Project A (Cost Reimbursable): Research Lab Equipment
- Project B (Fixed Price/Milestone): Prototype Development
|
Date
|
Action
|
Journal Entries
|
|
07/05/20XX
|
Revenue recognized in PPM at the Event level
|
Project A (Cost Reimbursable): Debit: A/R Federal Grants Unbilled Credit: Federal Grants Revenue Project B (Fixed Price/Milestone): Debit: A/R Unbilled Private Credit: Federal Grants Revenue
|
|
07/05/20XX
|
Invoice created for both projects
|
Project A (Cost Reimbursable): Debit: A/R Federal Grants Unbilled Credit: Federal Grants Revenue Debit: A/R Federal Grants Billed Credit: A/R Federal Grants Unbilled Project B (Fixed Price/Milestone): Debit: A/R Unbilled Private Credit: Federal Grants Revenue Debit: A/R Adv Billed Private Credit: A/R Unbilled Private
|
|
07/20/20XX
|
Cash received for both projects
|
Debit: Cash Credit: Undistributed Cash
|
|
07/25/20XX
|
Payment applied to the invoice
|
Project A (Cost Reimbursable): Debit: A/R Federal Grants Billed Credit: Undistributed Cash Project B (Fixed Price/Milestone): Debit: A/R Adv Billed Private Credit: Undistributed Cash
|
| |
Revenue Flow to General Ledger
|
Revenue from both Project A and Project B flows into the General Ledger via PPM. Verification can be performed by running the General Ledger Transaction Details Report in Oracle Financials Cloud (OFC).
|
Revenue Recognized in PPM:

Invoice Created:

Cash Received:

Payment Applied to the Invoice:

Revenue Flow to the General Ledger:



Quick Recap & FAQ
Quick Reference Table
|
Step
|
System Action
|
Your Role
|
|
1. Expense Incurred
|
Costs recorded in PPM as expenses.
|
Ensure expenses are project-related and documented & in compliance with contract restrictions.
|
|
2. Invoice Created
|
Costs moved to AR and invoice sent to sponsor.
|
Monitor invoice status in OFC & review the AR Aging for open invoices.
|
|
3. Revenue Recorded
|
Revenue appears in GL.
|
No action needed; this is automatic.
|
|
4. Payment Received
|
Cash applied to invoice, reducing AR balance.
|
Review unapplied cash report & submit claim to apply the payment to open invoices. Confirm payment has been applied correctly.
|
FAQ:
- What is PPM?
Project Portfolio Management (PPM) is the system where project-related expenses and revenues are tracked. It's used to manage funding, expenses, and reporting for awards and grants. - What is Revenue Recognition?
Revenue recognition ensures UCSD records income correctly based on rules like when costs are incurred or milestones are met. It follows specific accounting principles to ensure compliance and accurate reporting. - What are Unbilled and Billed Accounts Receivable?
- Unbilled AR: Expenses incurred but not yet invoiced to the sponsor.
- Billed AR: Amounts that have been invoiced to the sponsor but not yet paid.
- Once an invoice is generated, the amount moves from "Unbilled AR" to "Billed AR."
- How do I know if my project's revenue is recorded?
Review the "Project Information Lookup Panorama" in the BAH for your project. Look for recognized revenue against incurred expenses or milestones. - What happens if expenses exceed the contract’s funded amount?
The system will not allow billing or revenue recognition beyond the award funding. Review budgets and funding limits regularly. - How can I track performance at the project level?
Use BAH reports to view expenditures, revenue, and billing for each project. - How does the system handle multi-project contracts?
Each project is billed and recognized individually, but the system consolidates reporting under one overarching contract. - What if one project finishes before the others?
OFC allows completed projects to close independently while leaving the contract and other projects open. - Can I reallocate funding between projects?
Yes, adjustments can be made within the total contract funding limit, subject to sponsor approval through a cost transfer.
Change in Contract Billing Subledger Accounting Rules (SLAs)
Effective Date: November 26, 2024
- Oracle Financials Cloud will start posting revenue for Letter of Credit (LOC) and Special State Appropriations (SSA) contracts in project-specific chartstrings.
- This change aligns with UCOP’s requirements for project-based revenue and expense reporting.
- Key Benefits:
- Supports posting revenue to multiple Project Owning Organizations (Financial Units) from a single contract.
- Simplifies revenue allocation for complex projects.
Notes:
- Balance sheet accounts will continue to post to the contract-owning organization.
- There is no impact on receivables direct invoicing.
- Changes apply only to PPM Contract Billing.